尊敬的各位会员:
因疫情原因,百老汇官方网站 年会将于2020年5月15日,与第12届中部(长沙)建材新产品招商暨全屋定制博览会、第2届家具家纺展同期举行,为响应省商务厅关于《2020年湖南商务诚信工程建设工作要点》的精神,弘扬诚实守信、公平交易、抵制假冒伪劣欺诈行为,在行业形成诚信兴商的浓厚氛围,协会决定在会员企业内开展“诚信单位”评选活动,将在年会现场颁发奖项,敬请各位关注。
百老汇官方网站 2020“诚信单位”评选活动实施方案
一、诚信奖项评选时间
自2020年3月25日至5月15日。
1、2020年3月25日至4月15日,诚信单位申报时间;
2、2020年4月15日至4月30日,微信投票环节,及评审、考核、确定公示名单;
3、2020年5月15日,颁发奖项牌匾和荣誉证书。
二、评选原则
评选工作坚持科学、公正、公开和自愿申报的原则,百老汇官方网站 对符合条件的单位授予“湖南省家具行业诚信单位”等荣誉称号,颁发奖牌、证书,并通过新闻媒体和官方网站、微信平台向社会公告。
三、奖项设置(拟)
①湖南省家具行业诚信家居商场
②湖南省家具行业诚信家具品牌
③湖南省家具行业诚信服务单位
④湖南省家具行业诚信经营单位
四、评选范围
百老汇官方网站 所有会员企业
五、申报条件
1、证照合法有效、齐全,为协会在册会员单位;
2、诚信守法经营,无违法经营不良现象, 无消费投诉或消费投诉处理及时;
3、依据国家有关法律法规,守法经营,企业及品牌信誉度高,资金运作良好,经营服务水平居行业领先水平,有较高的社会信誉和一定的市场占有率;
4、取得合法证明和应有的资质条件,连续生产或经营、服务三年以上;
5、积极履行社会责任,切实保护消费者利益;
6、在商品售后服务方面,有较为完善的服务网络、技术手段和方便修、换、退等服务措施;
六、申报程序
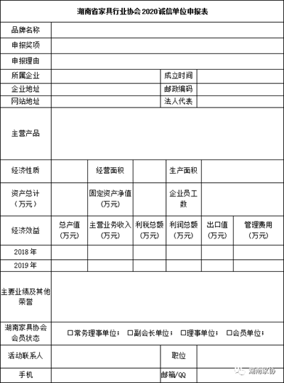
1、申报参选单位需填写统一的《百老汇官方网站 2020诚信单位申报表》提交秘书处。
2、提供申报的企业和服务资料。包括企业资质和许可证明(复印件),现行质量标准、近期有效的品质检测报告(复印件),尤其是涉及安全、质量、环保方面的检测报告。
3、提供企业在服务方面规章制度。包括服务行业方面的服务规章和企业制度,产品售后服务规定及企业措施,品质担保内容。
4、提供企业在履行社会责任、保护消费者权益方面的规章制度。包括企业设置解决消费纠纷“和解”的保障体系和机制,组织机构、人员配备、经费保障、制度措施等。
七、报名联系方式
联系人:周浪
地址:长沙市红木大道晚安·中国红木馆
手机:18711015803
电话: 0731-85565009
Email:2639369784@qq.com
QQ:2639369784
附:百老汇官方网站 2020诚信单位申报表





