湖南汇东环保科技有限公司是广东东正安全环保工程科技有限公司在湖南的分公司,位于湖南省长沙市长沙县经济开发区人民东路169号,是一家集除尘设备以及废气治理系统设计、生产和安装为一体的全产业链专业公司,办公面积1180平方,厂房占地7000平方。
公司主营业务包括设计制造涉爆粉尘防爆除尘系统,粉尘控爆装置,中央清扫吸尘系统,自动化粉体输送系统,烟雾收集系统,VOC废气净化系统。服务项目案例广泛适用于金属制品、食品、化工、橡胶、塑胶、PCB、汽车配件、模具、木制品、冶金、工业喷粉、新能源等行业。
东正科技有着领先的技术和先进的设计能力,所完成工程项目,均符合环保和安全设计要求。有着先进齐全的生产设备,配件、部品自行生产率达80%以上,有效掌握工程品质及交货期,高效售后服务能力。设计制造的各类设备具有操作简便,自动化程序高,故障率极低以及外形美观等显著特点。一流的实用工程应用设计制造能力和一流的工程管理能力,有多项工程被各省市监管部门认定为示范工程和推广工程案例。
资质荣誉


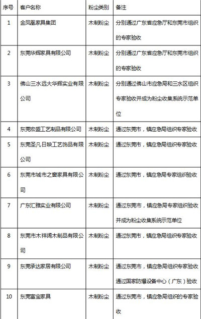
东正在家具行业的部分客户名单:
粉尘治理系统
01、干式涉爆粉尘处理系统
干式涉爆粉尘处理系统是由粉尘收集过滤装置为主体的除尘系统,再配合监控连锁控制装置、防爆组件及优质的动力系统,通过整体设计使之能符合最新不同粉尘收集下环保安全的要求,降低除尘设备发生爆炸的风险或尽最大限度控制粉尘爆炸发生后的二次伤害;且一般将除尘系统置于室外,其特点为过滤精度高,过滤面积大,可在线清灰、操作及维护方便。配合业主自身的安全管理措施。
该系统能广泛应用于金属制品、食品、化工、橡胶、塑胶、PCB、汽车配件、模具、木制品、冶金、工业喷粉、新能源等行业。



湿式涉爆粉尘处理系统是由湿式除尘洗涤塔为主体的过滤系统,再配合监控连锁控制装置、防爆组件及优质的动力系统,主要用于铝、镁、钛等金属的磨削、打磨、抛光过程中产生的粉尘收集处理,在此类前端加工过程中宜采用温式水幕工作台,粉尘遇水后进入排污过滤再循环系统,部分粉尘通过管道进入湿式除尘器,过滤后合格排放。
该系统主要特点为粉尘在打磨过程及收集过程中不易形成爆炸粉尘云,通过水池沉淀后,用水可循环使用。配合业主自身的安全管理措施,很好的降低除尘设备产生的爆炸的风险。



04、湿式环保一体抛光机
05、高压中风量吸尘机(过滤布袋式)
06、小型焊烟/脱臭专用集尘机
07、焊接烟尘除尘系统







01、RCO-蓄热式催化氧化燃烧炉
联系方式
公司地址:湖南省长沙市长沙县经济开发区人民东路169号铭诚绿谷产业园18栋2楼
联系人:马经理:16717326888
毕经理:13687337520
夏经理:13926172158
公司官网: http://www.gddongzheng.cn/




